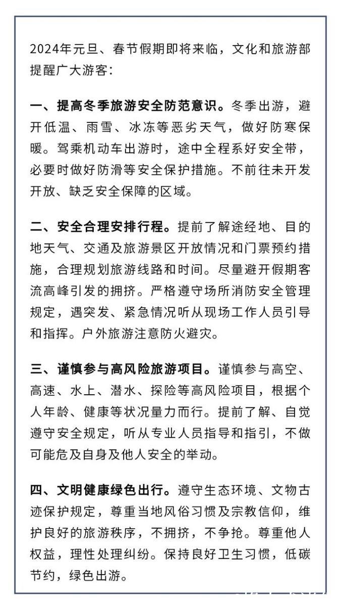
元旦春节假期出游如何安心又舒心
临近元旦和春节 许多人早早打开了订票软件和酒店平台 计划来一场期盼已久的旅行 与此同时 文化和旅游部发布出游提示 希望在全民出行潮到来之前 为大家敲响一记温和但必要的警钟 在热闹喜庆的氛围里 如何真正做到玩得开心又回得平安 成为每一位出行者都绕不开的话题 这不只是对个人行程的规划 更关乎家庭团聚 社会秩序和公共安全的整体平衡 理性出游 安全出游 文明出游 正在成为今年元旦春节假期最值得关注的关键词

理性规划行程 避免扎堆“人从众”
每到元旦春节 假期时间相对集中 出游高峰几乎可以精确到小时 如果一味追逐网红打卡地 不做任何提前规划 很容易陷入景区爆满 排队半天的窘境 甚至出现交通受阻 景区临时限流等问题 文化和旅游部发布出游提示的一个重要落脚点 就是倡导公众合理安排假期行程 尽量错峰出游和分时预约 例如 在热门城市 可以选择将核心景区安排在工作日或早晚时段 把逛街购物安排在客流相对分散的时间 通过官方渠道提前了解景区预约规则 开闭园时间 最大承载量和实时客流 再决定是否前往 这样不仅能提高体验感 也能在一定程度上减少安全风险 一些有经验的家庭会把出行日定在假期前一两天或者结束后的一两天 避开铁路和高速的最高峰 这类灵活调整的做法 正是理性出游的体现
安全意识常在 身心健康同样重要

当下公众的出游半径越来越大 滑雪 冬季露营 温泉康养等新玩法层出不穷 但越是新鲜项目 越需要安全意识“在线” 文化和旅游部在提示中多次强调 要增强风险防范意识 注意天气变化 交通状况和自身身体状况 在选择高海拔 冬季冰雪或水上项目时 更要对自己的体能有清醒判断 例如 有心血管基础病史的游客 不宜长时间停留在高寒地区 更不适合参与剧烈运动 有孩子同行的家庭 则应优先选择设施相对完善 管理规范的亲子景区 在人多的地方给孩子佩戴写有联系方式的手环或胸牌 一旦走失可以迅速联系监护人 此外 假期饮食容易走向无节制 很多人在旅途中暴饮暴食 熬夜赶路 忽视了休息和营养平衡 这些看似与“安全”无关 却直接影响出游过程中的精神状态和身体承受能力 保持充足睡眠 合理饮食和必要的运动 是保障假期安全顺利完成的一道重要“隐形防线”
交通出行细节 不容忽视的小环节
从历年的假期情况看 交通安全始终是出游提示中的高频词元旦和春节出行以自驾和公共交通为主 自驾游客要特别注意在出发前完成车辆检查 包括轮胎 刹车 灯光和防冻液 等基础项目 在冰雪路面或山区路段行驶时 严格控制车速 切忌疲劳驾驶 更不能抱有侥幸心理无视限速和提示标志 对于选择乘坐大巴 包车或网约车的旅客 则应优先选择资质齐全 口碑良好的正规运营车辆 切莫乘坐无营运资质的“黑车 黑大巴” 文化和旅游部特别提醒 通过旅行社或在线平台包车出游时 要确认合同条款中对用车安全的约定 以及保险覆盖情况 避免出现责任不清 维权困难的尴尬局面 一个真实案例是 某地在春节期间查处了一批私自改装的“黑大巴” 车上多数是家庭出游的乘客 原本只图便宜和省事 却险些酿成严重后果 这样的教训值得在节前再次被提醒
理性消费避“坑” 做到明白出游
节假日是旅游市场最活跃的时间段 也是消费纠纷的高发期 一些不良商家趁机打“擦边球” 高价菜 变相强制消费 隐性收费等现象时有出现 文化和旅游部发布出游提示的同时 也在强调规范旅游市场秩序 但对个体游客来说 提前提高警惕更为重要 在选择旅游产品时 要通过正规旅行社 官方网站和权威平台 关注是否明示价格 行程安排 退改规则等关键信息 对“超低价”出境团 “买一送一”豪华团保持必要怀疑 很多纠纷都是由不合理的价格结构和模糊条款引发的 在景区用餐和购物时 尽量索要清晰详细的票据 一旦后续需要维权 这是最直观的证据 一位游客在春节期间参加“零团费”一日游 结果被持续带入多个购物点 行程严重压缩 投诉后才发现合同中存在模糊条款 维权周期长体验极差 理性消费 明白签约 主动索证 才能真正维护自身权益
文明旅游成常态 共享良好出游环境
随着旅游业发展和公众素质提升 文明旅游已成为越来越多人的共识 然而在节假日客流激增的情况下 乱扔垃圾 随意插队 高声喧哗 不文明拍照等现象仍不时出现 影响他人体验 也损害城市与景区形象 文化和旅游部在出游提示中反复倡导 爱护环境 尊重当地风俗 遵守公共秩序 这些看似“老生常谈”的要求 在实际操作中却往往考验细节 比如 在雪场不随意横穿滑道 在古镇 不对历史建筑攀爬刻画 在寺庙和宗教场所 遵守穿着和拍照的相关规定 不打扰宗教活动 对于带孩子出游的家庭 来一次文明旅游的现场示范更具有教育意义 孩子在观察大人如何排队 等车 用餐和处理垃圾的过程中 对规则和礼貌会有更深刻的体会

关注目的地政策和天气 尤其是长途出行
元旦春节期间 受寒潮 雨雪 大风等极端天气影响的地区往往增加 对交通和行程安排带来不确定性 一些热门冰雪目的地虽然景色迷人 却在路况和气候上更具挑战性 因此在出发前务必通过官方渠道关注目的地的天气预报 交通预警 景区开放情况及可能存在的自然灾害风险 同时 不同地区在假期期间的公共管理政策也存在差异 部分景区会采取更严格的限流措施或临时调整开放时间 出游前提前了解并保持与酒店 航空公司或旅行社的沟通畅通 一旦因天气或政策变化导致行程调整 可以及时获得帮助和补救方案 对出境或跨区域长途旅行的游客来说 更要关注边检通关 时间安排和健康要求 留出足够的中转和候车时间 避免行程过度紧凑导致的连锁延误
家庭团聚与出游平衡 把握假期真正意义
在热烈的节日氛围和丰富的旅游产品面前 很多家庭会在“是回家团聚还是外出旅行”之间犹豫 实际上 文化和旅游部发布出游提示 并非只关注景区和线路 安排本身 而是提醒公众重新思考假期的真正价值 元旦与春节不仅仅是难得的休息时间 更是家庭交流 情感联结和文化传承的重要节点 一些家庭选择先在老家团聚 再就近短途自驾 一方面遵循传统 另一方面也满足新一代对探索世界的期待 还有家庭选择“三代同行”的旅行方式 在行程设计上兼顾老人孩子的需求 这样的“合家欢式出游” 在最近几年变得越来越常见 但正因为同行成员年龄跨度大 安全保障和节奏安排更需用心 例如 控制每天步行距离 适当增加休息时间 提前备好常用药品和应急物品 并明确集合地点和联系方法 这些看似琐碎的细节 正是让团圆之旅更幸福的关键
充分利用权威信息渠道 提升出游“信息力”
当下信息来源极其丰富 社交平台上的攻略 短视频里的旅拍 常常让人产生“哪里都想去”的冲动 但这些内容往往更突出画面感和情绪感 对于安全 限流 政策等关键信息未必全面 这也是文化和旅游部反复强调通过权威渠道获取出游信息的原因之一 在制定行程时 不妨形成一种习惯 一方面参考网络攻略 一方面对照各地文化和旅游部门官网 官方公众号 以及文旅服务热线提供的实时信息 再进行综合判断 很多省市还开通了假期旅游投诉热线和应急平台 一旦遇到纠纷或突发状况 可以通过正规渠道快速反映问题 提升维权效率 对普通游客而言 提前掌握这些信息渠道 就等于多了一层看不见的“安全网” 也是提升出游质量的重要一环
整体来看 元旦春节假期将至 文化和旅游部发布出游提示 既是对旅游市场繁荣的回应 也是对公众生命财产安全和出行体验的一份郑重关切 在准备开启一段旅程之前 不妨在行李打包单之外 再为自己列一份“出游安全和文明清单” 将理性规划 安全意识 文明出行和权威信息获取几项内容真正落到实处 让这一年开端的假期 既留下美好记忆 也为接下来的生活注入一份踏实与笃定
电 话:0871-8520980
传 真:0871-8520980
手 机:18899706920
邮 箱:admin@zh-hans-wdyl.com
地 址:河南省洛阳市偃师市首阳山街道